天眼查信息显示,北京燕兰一笑电子商务有限公司于2月24日成立,法定代表人为陈小利先生,注册资本为500万元。公司经营范围包括互联网销售、婴儿配方奶粉及其他婴幼儿配方食品的销售,由北京微笑卫士医疗科技有限公司全资拥有。从股权结构来看,北京微笑卫士医疗科技有限公司由北京燕兰天使儿童医院全资拥有,法定代表人为李亚鹏先生。新公司业务将聚焦婴幼儿配方奶粉和互联网销售,将能够构建“医疗保健+母婴消费”相结合的闭环服务体系。电商企业凭借对燕兰天使儿童医院品牌和用户基础的信任,能够快速触达目标人群,为公益项目提供可持续的资金和资源支持。cts,须遵守合规操作。北京燕澜天使儿童医院自2012年成立以来,是国内知名的私立非营利性儿科医疗机构,多年来专注于儿童唇裂缓解和儿科医疗服务。这家医院是李亚鹏等人创办的,以公益属性为核心。自成立以来,我院在健康领域取得了令人瞩目的成就。截至 2026 年 1 月,我们已完成超过 11,000 例唇裂和腭裂手术,并照顾了超过 500,000 名儿童。然而,据媒体报道,2026年1月,北京燕兰天使儿童医院面临着相当大的运营困难。他自2022年以来一直拖欠房东租金,单月拖欠租金总额超过3000万元,相关案件判决已进入执行阶段。作为连带保证人,李亚鹏还将承担部分责任拖欠租金。 2023年大众消费将受到限制。拖欠房租丑闻引发社会广泛关注后,截至1月20日,已有超过34万人向医院捐款总计超过2300万元。北京市朝阳区卫健委也介入协调,确保医院诊疗秩序稳定。 1月20日,李亚鹏发布视频,承诺将前两天在直播间送出的礼物全部兑换成现金,捐赠给天使儿童医院贝塔。前几天有两场内容直播和两场商品直播。据统计,四场直播,平台收到金额超过29万元。根据其手机上的照片信息,当天下午,他向燕兰天使儿童医院寄出了约29.11万元,并附上一张纸条,上面写着:“为网友捐款”。从此以后,直播期间2月6日至7日播出,李亚鹏销售额破亿。 2月8日晚,李亚鹏举办了一场专门为燕兰医院捐款的企业直播。第三方平台数据显示,2月8日晚李亚鹏以“谢谢爱,谢谢”为主题的直播时长3小时33分钟,观看人数1684.2万人次,收入7500万至1亿元。当晚直播间销售的品牌包括莲花味精、卫龙、好食面包、茶可乐、下湖世家等,其中莲花味精相关产品销量突破30万单。 1月21日,莲花控股宣布向北京燕兰天使儿童医院捐赠52万元,用于支付唇腭裂儿童尤其是贫困地区儿童的手术费用。飞瓜数据显示,李亚鹏在30天内进行了12场直播。他获得了160.9万粉丝,同比增加拥有超过 510 万粉丝。目前,他的抖音账号拥有1149.5万粉丝。 2月8日直播结束时,李亚鹏表示,春节前直播将结束,9日起将在燕兰医院忙碌工作。 (界面新闻)
月度归档: 2026 年 2 月
迟到5秒,赔偿1700多元!一对夫妇错过了春节免费高速公路时段:前面的车超越了他们。

研究人员发现了乌鸦大小的迷你恐龙化石

2025年,日本民用运输机场的三大主要指标将达到创纪录水平。
26日,记者从中国民航局获悉,2025年,中国民用运输机场三大主要生产指标将再次创历史新高,旅客吞吐量152904.6万人次。旅客吞吐量2186.4万吨,飞机起降1244.8万架次,分别增长4.8%、9.0%和9.0%。同比分别增长0.4%。同日,中国民航局发布《2025年全国民用运输机场生产统计公报》。公报显示,到2025年底,全国取得认证的运输机场总数达到270个,其中定期航班运输机场266个,定期航班城市(地区)261个。从旅客运输量来看,2025年旅客运输量超过1000万人次的运输机场将达到41个,占旅客运输量的83.7%。所有国内运输机场的乘客流量。上海浦东国际机场、广州白云国际机场年旅客吞吐量首次突破8000万人次,北京大兴国际机场、杭州萧山国际机场、上海虹桥国际机场、重庆江北国际机场年旅客吞吐量首次突破5000万人次。货邮吞吐量方面,2025年货邮吞吐量10万吨以上的运输机场将达到35个,占国内所有运输机场货邮吞吐量的93.6%。 (央视新闻)
德国经济学家:世界第二大和第三大经济体加强合作会给世界带来哪些好处?

新疆(109)丨赞不绝口!新疆国际春晚为外国人打开了解新疆的窗口
首页 新闻动态 国际新闻 国际新闻
新疆(109)丨赞不绝口!庆祝新疆国际春节为外国人了解新疆打开一扇窗
The 2026 Xinjiang International Spring Festival Gala will integrate various artistic expressions to offer a visual and auditory feast to the audience.国际化元素是本次比赛的重要特点。 The collaboration of Chinese and foreign singers and actors not only deepened friendship and spread joy, but also demonstrated the image of Xinjiang as united, harmonious, open and inclusive. Russian singer Tatyana Klein, a member of the group “Singing the Five Continents”, and Anya, a Russian student at Nankai University, visited Xinjiang for the first time, but the hospitable and energetic people made them feel at home. Kazakh actress Tina and Ukrainian actor Yego, who have visited Xinjiang many vSometimes, they weave their love for Xinjiang into their performances. Yeguo believes it is important to hold cultural exchange activities such as celebrating the International Spring Festival and said frankly: “There are so many fun, beautiful and delicious things in Xinjiang. If we don’t talk about it, most people won’t know about it. It’s a shame because it is a really wonderful place.”总策划:肖春飞 制片人:丁涛 外文编辑:刘景星
节后A股走势如何?点击此处查看十大券商的信息和观点

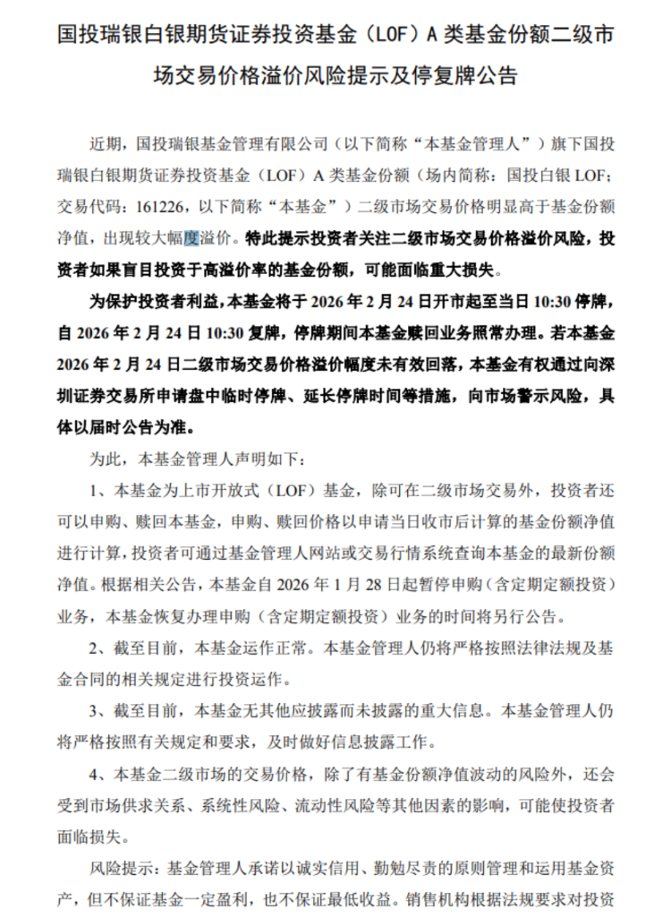
黄金白银暴涨!白银基金今日暂停交易1小时

寄养家庭难求,家常喂养流行,宠物经济成为过年消费亮点。

我今天就回来上班了!
